首页
产品中心
冠宇系列
今朝系列
景元系列
关于冠邦
公司介绍
企业荣誉
新闻中心
联系我们
新闻中心
—— NEWS CENTER ——
当前位置:
首页
>
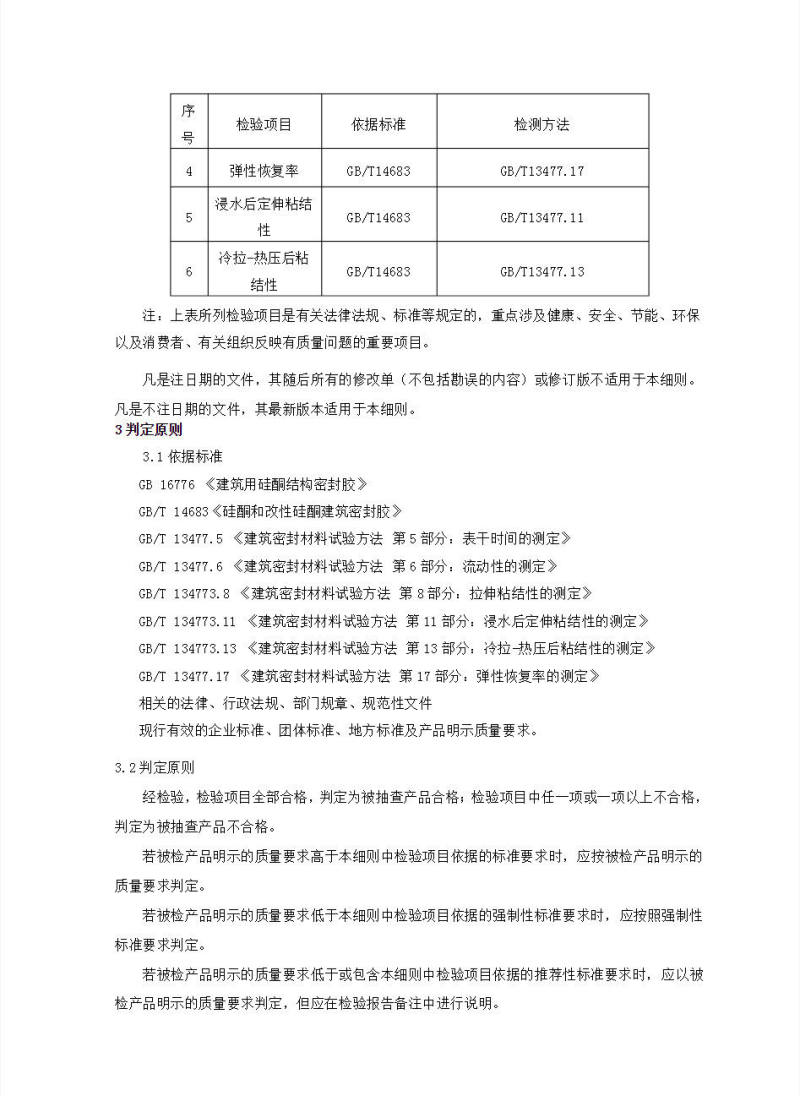
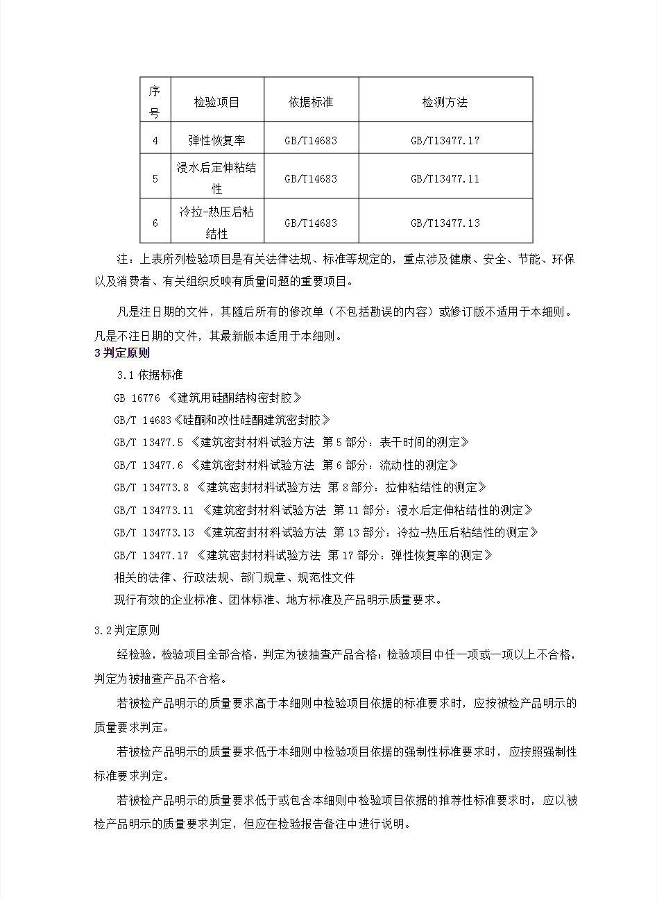
山东省建筑用密封胶产品质量监督抽查实施细则
>
山东省建筑用密封胶产品质量监督抽查实施细则
新闻中心
首页
产品中心
冠宇系列
今朝系列
景元系列
关于冠邦
公司介绍
企业荣誉
新闻中心
联系我们
山东省建筑用密封胶产品质量监督抽查实施细则
2020/09/16
上一页:
我公司“冠宇”牌建筑用硅酮结构密封胶抽检合格
上一页:已经为第一条